每日更新最新创业项目第15页
开源小说阅读app源码 图片阅读自焚源码 php小说网站源码 阅读即焚网站源码
开源小说阅读app源码 图片阅读自焚源码 php小说网站源码 阅读即焚网站源码 图片阅后自焚源码旨在实现一种极具特色的数据保护机制。该源码核心逻辑在于设定特定的图片浏览条件与销毁规则。 测试...
抖音小店全新完整版H5商城系统源码 亲测 附教程
详情内容 亲测可用,需自行下载。本指南旨在帮助您快速熟悉并高效管理H5商城系统,确保您能够充分利用系统的各项功能,为商城的运营提供强大的支持。 测试环境要求 系统需在Nginx服务器上运行,...
HarmonyOS鸿蒙应用开发基础入门到实战 核心技术及其应用带源码
HarmonyOS鸿蒙应用开发基础入门到实战 核心技术及其应用带源码 旨在帮助开发者快速掌握 HarmonyOS 的核心技术及其应用。 从基础到进阶,通过理论讲解与实战演练相结合的方式, 带领读者全面了解...
PHP公司收入支出记账系统/员工记账系统源码开源
财务管理 收入/支出双轨记账,精确到分 支持项目关联收入(如工程款) 支出分类管理(材料/人工/设备等8+类别) 实时净收益计算(总收入 – 总支出) 工人管理 完整工人档案(姓名/电话/身份证/...
更新版微信群导航系统源码2.0 微信自动拉群软件 全开源 带后台 精准获客神器
微信群导航系统源码2.0更新版 全开源 带后台 精准获客神器 带API 亲测完整可用 更新内容: 1.增加了用户注册,登陆上传各自微信群和二维码。 2.管理员后台可以操作编辑所有用户上传的微信群和二...
梧桐下载页系统【无需数据库】
详情内容 一个现代化的Web下载页面系统,支持自定义外观和功能配置,包含完整的后台管理功能和安全增强特性。 ## 功能特点 ### 前端功能 – 现代化、美观的UI设计 – 完全响应式布局,支持各种...
梦幻西游避免吃大亏系统PHP源码
详情内容 作为梦幻平民上班族,有没有人跟我一样,不想上线是因为仓库满了,不想清理?不想清理说白了就是懒,不想转摊位,直接卖又怕吃了大亏。本来想用EXCEL表格来做,但拷贝过来拷贝过去怪麻...
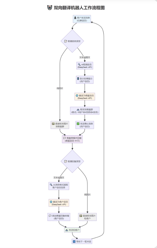
tgAI全自动翻译智能人工客服 客服机器人源码 带视频搭建教程
tgAI全自动翻译智能人工客服 客服机器人源码 带视频搭建教程 互联网转载 具体未测试 功能说明: 1.双向功能,这个不用说 2.将客户消息翻译为客服配置的指定语言,不管客户消息是哪个国家的语言,...
TQGame在线小游戏联机平台1.3.2联机双人生存游戏 双人游戏联机
简介: TQGame在线小游戏联机平台1.3.2 实在是没有什么事情干了 索性无聊就搞了个这么个东西出来 目前有两个模式 都是双人的 带音效 奖池里抽到的道具可以在背包里使用 然后呢细分了排行榜以及...



























